NEWS
×ÊѶÖÐÐÄ
ÆøÏóΣº¦ÆÊÎöÔÚÀíÅâÖеÄÓ¦ÓÃ
Æøºò±ä¸ï֮ϣ¬°ü¹ÜÒµÒ²ÃæÁÙÑϾþÌôÕ½¡£Æ¾¾Ýͳ¼Æ£¬Ã¿ÄêÖÖÖÖÆøÏóÔÖº¦ËùÔì³ÉµÄ¾¼ÃËðʧռÕû¸ö×ÔÈ»ÔÖº¦ËðʧµÄ70% ×óÓÒ£¬¶øÆøÏó´ÎÉú¡¢ÑÜÉúÔÖº¦¶ÔÉú̬Çé¿öÔì³ÉµÄËðʧÔòÔ½¾ÙÊÂÒÔͳ¼Æ¡£ÕâÎÞÒɶԹú¼Ò¾¼ÃÉç»á½¨ÉèºÍũҵÉú²úÔ˶¯Ôì³ÉÁ˾޴󹥻÷£¬Í¬Ê±Ò²Òý·¢Éç»á¶Ô°ü¹Ü¼°ÔÙ°ü¹ÜµÄ¸ü¸ßÐèÇó¡£

ÆøÏóÔÖº¦ÔÚÎÒ¹ú×ÔÈ»ÔÖº¦Ëðʧµ±ÖеıÈÀý
ÆøÏóÓë°ü¹ÜϢϢÏà¹Ø£¬ÔÚЧÀͰü¹Ü·ÀÔÖ¼õÔÖ¡¢ÃñÖÚÉúÃü¹¤ÒµÄþ¾²ÓëÉç»áºÍгÎȶ¨ÖÐÔðÈÎÖØ´ó¡£µ³µÄÊ®°Ë´óÖÁ½ñ£¬ÆøÏóºÍ°ü¹ÜÔÚ¾ÞÔÖ°ü¹Ü¡¢ÆøÏóÖ¸Êý°ü¹Ü¡¢Õþ²ßÐÔ°ü¹ÜµÈ¼¸¸öÁìÓò·½Ã濪չ¹ã·ºÏàÖú¡¢»ý¼«Ì½Ë÷£¬²¢È¡µÃÁ˷ḻ½á¹û¡£“ÆøÏó+°ü¹Ü”£¬ÕýÔÚ²¹Æë·ÀÔÖ¼õÔÖµÄÒ»¿éÖØÒª“ƴͼ”¡£
¡¶È«¹úÆøÏóÉú³¤“Ê®ËÄÎ唼ƻ®¡·
“½¨Éè½ðÈÚ¡¢°ü¹Ü¡¢Å©²úÆ·ÆÚ»õÆøÏóЧÀÍϵͳ£¬¿ªÕ¹Ì¨·ç¡¢¸Éºµ¡¢ºéÀԵȾÞÔÖ°ü¹ÜÆøÏóЧÀÍ£¬ÔöÇ¿Õþ²ßÐÔũҵ°ü¹ÜºÍÉÌÒµ°ü¹ÜÆøÏóЧÀÍ£¬Éú³¤ÌìÆøÖ¸Êý°ü¹Ü¡¢ÌìÆøÑÜÉúÆ·ºÍÆøºòͶÈÚ×ÊвúÆ·£¬½¡È«ÆøÏó½ðÈÚ°ü¹Ü±ê×¼¡£”
Ò»¡¢ÆøÏóÔÖº¦µÄ¸ºÃæÓ°Ïì
ÆøÏóÔÖº¦°Ù¿Æ
ÆøÏóÔÖº¦£¬Ò»°ã°üÀ¨ÌìÆø¡¢ÆøºòÔÖº¦ºÍÆøÏó´ÎÉú¡¢ÑÜÉúÔÖº¦¡£ÌìÆø¡¢ÆøºòÔÖº¦£¬ÊÇÖ¸Òǫ̀·ç¡¢±©Óê¡¢À×±©¡¢±ù±¢¡¢´ó·ç¡¢É³³¾¡¢Áú¾í¡¢´óÎí¡¢¸ßΡ¢µÍΡ¢Á¬ÒõÓê¡¢¶³Óꡢ˪¶³¡¢½á±ù¡¢º®³±¡¢¸ÉÔç¡¢¸ÉÈÈ·ç¡¢ÈÈÀË¡¢ºéÀÔ¡¢»ýÀÔµÈÒòËØÖ±½ÓÔì³ÉµÄÔÖº¦¡£ÆøÏó´ÎÉú¡¢ÑÜÉúÔÖº¦,ÊÇÖ¸ÒòÆøÏóÒòËØÒýÆðµÄɽÌ廬ÆÂ¡¢ÄàʯÁ÷¡¢·ç±©³±¡¢ÉÁÖ»ðÔÖ¡¢ËáÓê¡¢¿ÕÆøÎÛȾµÈÔÖº¦¡£
ÆøÏóÔÖº¦¾ßÓÐÖÖÀà¶à¡¢¹æÄ£¹ã¡¢ÆµÂʸߡ¢Á¬ÐøÊ±¼ä³¤¡¢Èº·¢ÐÔÍ»³ö¡¢Á¬Ëø·´Ó¦ÏÔÖø¡¢Ëðʧ´óµÈÌØµã¡£
ÓÉÓÚÏÖ´ú¹¤ÒµÉç»áµÄÉú³¤£¬ÈËÀàÉç»áÔ˶¯¸øÆøºò±ä¸ïÔì³ÉÁ˾޴ó×ÌÈÅ£¬¶øÁ¬Ðø·ºÆðµÄ¼«¶ËÌìÆø×ÔÈ»ÔÖº¦Ò²¸øÈËÀàÉç»á´øÀ´Á˼«´óµÄΣº¦¡£ÎÒ¹úµØ´¦¶«ÑǼ¾·çÇø£¬Êǵ±½ñÊÀ½çÉÏ×îÑÏÖØµÄÆøºòÈíÈõÇøÖ®Ò»¡£¼¾·ç½øÍ˱ä̬ºÍÄê¼Ê±ä¸ï¡¢Éú̬Çé¿öµÄÈíÈõÓ°ÏìÒÔ¼°ÔçÀÔ¡¢¸ßΡ¢À亦µÈÖÖÖÖÆøºòÔÖº¦µÄƵƵ±¬·¢£¬¶Ô¹ú¼ÆÃñÉúÓ°Ïì¾Þ´ó£¬Éç»á¾¼ÃËðʧÑÏÖØ¡£
¶þ¡¢Î£º¦ÖÎÀ헗Σº¦Ô¤²âÓëÆÀ¹À
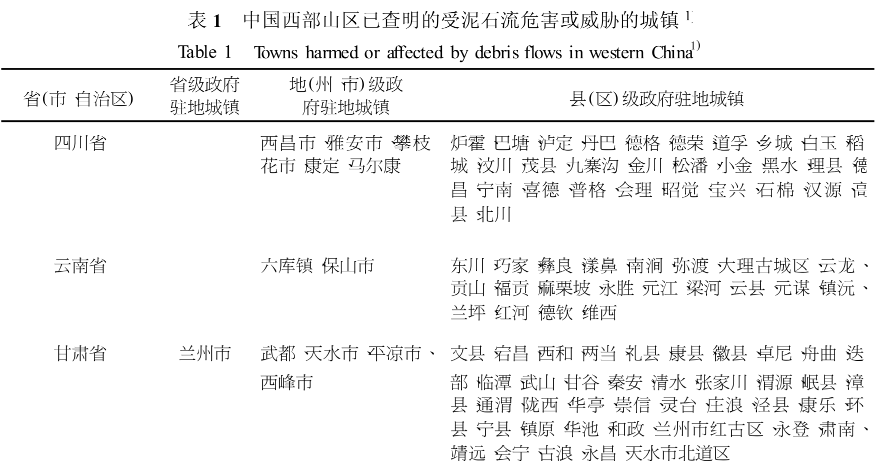
ÔÚ¹¤Òµ°ü¹ÜÖУ¬°ü¹Ü±êµÄ£¬¼´Í¶±£¹¤ÒµµÄµØÓßÇé¿ö¡¢Ö÷ҪΣº¦Òþ»¼¡¢ÖØÒª·À»¤²¿Î»¡¢Ëù´¦Î£ÏÕ״̬Äþ¾²·À»¤²½·¥µÈ¾ùÊÇΣº¦¼ìÑéºÍ·ÖÀàµÄÖØÒªÄÚÈÝ¡£³ý´ËÖ®Í⣬¹¤ÒµËùÔڵصÄÌìÆøÒÔ¼°ÆøºòÌõ¼þÒàÊǽûÖ¹ºöÊÓµÄΣº¦ÒòËØ£¬ÒòΪËûÃǶ¼¿ÉÄÜ¶ÔÆäËûÒòËØ×é³ÉÖ±½Ó»ò¼ä½ÓÓ°Ïì¡£ÒÔÎÒ¹ú»ª¶«»ªÄϵØÇøÎªÀý£¬ÓÉÓŲ́·çµÇ°¶ËùÒý·¢µÄ±©ÓêÓë´ó·ç¶¼ÊǽÏΪ³£¼ûµÄΣÏÕʼþ£¬ÔÚ¶Ô°ü¹Ü±êµÄʵʩ¼ìÑéÀú³ÌÖУ¬Ó¦½«Ó¦¶Ô±©Óê´ó·çµÄÉèÊ©ÊÇ·ñÍ걸¡¢²½·¥ÊÇ·ñÍ×µ±ÁÐÎªÖØµãÄ¿±ê¡£Î÷²¿µØÇøÓÉÓÚ¶àÎªÉ½Çø£¬ÄàʯÁ÷ÏÖÏóÒì³£·¢Óý£¬ÀàÐÍÒ²Ï൱ÆëÈ«£¬ÑÏÖØÎ£º¦É½Çø³ÇÕò¡¢½»Í¨¡¢Å©Ì﹤¿óºÍË®Àû¹¤³ÌµÈ£¬Ä¿Ç°½öÒѲéÃ÷µÄÄàʯÁ÷¾Í´ï15,797Ìõ£¬ÆäÖÐÌúÂ·ÑØÏßÄàʯÁ÷1294Ìõ£¬ÓÐ108 ¸öÏØ¼¶³ÇÕò£¬19¸öµØ(ÖÝÊÐ)Ê׸®³ÇÕòºÍ4¸öÊ¡»á³ÇÕòÊܵ½ÄàʯÁ÷µÄÍþв»òΣº¦£»Òò´Ë£¬ÔÚ¼ìÑé°ü¹Ü±êµÄʱӦ½áºÏ¸ÃµØÇøÆøÏó¼õÔּƻ®£¬¿¼²ìÆä×øÂ䵨ÓßÇé¿öºÍÄþ¾²·À»¤²½·¥£¬½«ÆøÏóÔÖº¦Î£º¦×÷ΪÆÀ¹ÀµÄÖØÒª¹¤¾ß¡£


Öйú¿ÆÑ§ÔºË®Àû²¿³É¶¼É½µØÔÖº¦ÓëÇé¿öÑо¿Ëù
´Ó°ü¹Ü¾Óª¼¼ÊõµÄ½Ç¶ÈÀ´¿´£¬Ö»ÓÐͨ¹ýΣº¦ÆÊÎöÓëÆÀ¹À£¬°ü¹ÜÈ˲ŻªÃ÷È·¶ÔËùµ£¸ºÎ£º¦Ó¦¸ºµÄÅâ³¥ÔðÈΡ£Ò»°ãÀ´Ëµ£¬¹ØÓÚͨÀýΣº¦£¬°ü¹ÜÈËͨ³£ÒÀ¾Ý»ù±¾Ìõ¿îÓèÒԳб££¬¶øÕë¶Ô¾ßÓÐÌØÊâΣº¦ÐԵİü¹Ü±êµÄ£¬ÐèÓëͶ±£ÈËÐḚ́ü¹ÜÌõ¼þ¡¢ÔðÈÎÃâ³ýºÍ¸½¼ÓÌõ¿îµÈÄÚÈÝ£¬ÒÔÆÚ¸üºÃµØ¿ØÖưü¹ÜÔðÈιæÄ£¡£ÎÒ¹ú·ùÔ±ÁÉÀ«£¬×ÔÈ»ÔÖº¦ÔÚ²î±ðµØÇøµÄÔ˶¯ÆµÂÊ¡¢Î£º¦Ë®Æ½µÈ²î±ð½Ï´ó£¬Ò»µ©É趨°ü¹ÜÔðÈιæÄ£Ê±²»¿¼ÂÇÕâЩ²î±ðºÍ±ä¸ï£¬¶Ô²î±ðµØÇø½ÓÄÉÎÞ²î±ðÌõ¿î£¬ÎÞÒÉ»áÀ©´óËðʧ¹æÄ£ºÍΣº¦¹æÄ££¬ÑÏÖØÓ°Ïì°ü¹Ü¾Óª¡£Òò´Ë£¬Ïà¹ØµÄÆøÏó×ÊÁϺÍÐÅÏ¢Ó¦»ñµÃ³ä·ÖÖØÊӺͿ¼Á¿£¬ÔÚÑ¡ÔñÊÇ·ñ³Ð±£Ê±Ó¦³ä·Ö¿¼ÂDzî±ðµØÇøÆøÏóÔÖº¦µÄÌØÕ÷ºÍΣº¦Ë®Æ½£¬ÒªÓÐÕë¶ÔÐÔµØÉè¼Æ¸½¼ÓÏÕÖÖ£¬Áé»î°Ñ¿ØÎ£º¦ÔðÈιæÄ£¡£
Èý¡¢ÔðÈÎÈ϶¨ÓëÀíÅâ
Èç¹ûÒª¼È·À“ºÚÌì¶ì”——С¸ÅÂʶøÓ°Ïì¾Þ´óµÄʼþ£¬ÓÖ·À“»ÒϬţ”——»òÐíÂÊÇÒΣº¦¾Þ´óµÄDZÔÚΣº¦£¬ÄÇô£¬Õë¶Ô°ü¹ÜÖеİü¹Ü¼Æ»®ºÍÅ⸶¡¢ºË±£¡¢Î£º¦ÆÀ¹ÀÁ¿»¯µÈÄÚÈÝ£¬ÐèÒª¸üΪ¾«È·µÄ°Ñ¿Ø¡£

ÔÚ°ü¹Ü¾ÓªÔ˶¯ÖУ¬°ü¹ÜÀíÅâÊǰü¹ÜÅâ³¥Ö°ÄܵľßÌåÌåÏÖ£¬²¢Ö±½Ó¹ØÏµµ½°ü¹ÜÌõÔ¼¸÷·½È¨ÀûÒåÎñµÄʵÏÖ¡£¾ÍÀíÅâ³ÌÐò¶øÑÔ£¬¶Ô°ü¹ÜÔðÈεÄÉóºËÓëËðʧˮƽ¼òÖ±ÈÏ£¬ÊÇ×îÖÕÈ·¶¨ÊÇ·ñÓ¦µ±ÒÔ¼°ÔÚºÎÖÖˮƽÉÏÅâ³¥»ò¸ø¸¶°ü¹Ü½ðµÄÖØÒª»ù´¡ºÍǰÌáÌõ¼þ¡£¶øÆøÏ󲿷ֵÄÐÅÏ¢×ÊÔ´ºÍ¿ÆÑ§¼¼Êõ½á¹ûÔòÔÚ²¿·ÖÏÕÖÖ¼°¾ßÌåµÄ°ü¹ÜÅ⸶ÖÐÆðµ½Á˽ÏÎªÖØÒªµÄ×÷Óã¬Ê¹ÀíÅâÁ÷³Ì¸üΪºÏÀíºÍ¸ßЧ¡£
È«·½Î»ÊµÊ±ÌìÆøÊµ¿ö¼à²âϵͳÄܹ»ÕæÊµ¡¢¿Í¹Û¡¢×¼È·µØ·´Ó¦×ÔÈ»ÔÖº¦±¬·¢µÄÕû¸öÀú³Ì£¬Îª°ü¹Ü¹«Ë¾È·¶¨Åжϰü¹ÜÔðÈιæÄ£¼°ÆäËðʧˮƽÌṩÁËÖØÒªÒÀ¾Ý¡£2008Äê³õµÄÓêÑ©±ù¶³ÔÖº¦ÌìÆø£¬µ¼Ö¹ãÎ÷ijÆóÒµµÄÖ±½Ó¾¼ÃËðʧ½Ó½ü2000ÍòÔªÈËÃñ±Ò£¬Éó¶¨ÉêÇëË÷Åâ½ð¶î1900¶àÍòÔª¡£µ«ÓÉÓÚͶ±£»§Í¶±£µÄÔðÈÎÊÇÑ©ÔÖ´ó·çµÈ£¬²¢²»Éæ¼°¶³Óꣻ¾¹ýÆøºòÖ÷¹Ü²¿·ÖµÄ¼à²âÊý¾ÝÆÊÎöÒÔ¼°ÑϽ÷µÄ¿ÆÑ§ÍÆË㣬¿ÉÒÔÈ϶¨Ôì³É´Ë´ÎÁÖľÔÖº¦µÄÖ÷ÒªÌìÆøÒòËØÊǶ³Óê¶ø·Ç´óÑ©¡£ÒÀ¾ÝÆøÏ󲿷ֵÄÊÓ²ì½áÂÛ£¬°ü¹ÜÈËͨ¹ý·¨ÔºµÄµ÷½â£¬Óë¸ÃÆóÒµ½øÐÐÁËÍ¥Íâµ÷½â£¬¸æ¿¢Á˰ü¹ÜÈ˵£¸ºÃ»ÓÐÍêÈ«ÅųýÒòÑ©³ÉÔÖ¿ÉÄÜÐԵIJ¿·Ö°ü¹ÜÔðÈεÄÒ»ÖÂÒâ¼û£¬×îÖÕÉó¶¨ÀíÅâ°ü¹Ü½ð380 ÍòÈËÃñ±Ò£¬Îª°ü¹Ü¹«Ë¾Íì»Ø1,500¶àÍòÔªµÄËðʧ¡£
È¥Äê“ÁúÖÛË®”ʱÆÚ£¬¹ã¶«Ê¡ÉعØÊÐÔâÊÜÁË6ÂÖ±©ÓêºÍÌØ´ó±©ÓêÇÖÏ®£¬´øÀ´Á˾޴ó¾¼ÃËðʧ¡£¶ø±©ÓêÖ®ºó£¬¾ÞÔÖ°ü¹ÜÅ⸶µÄ8280.46ÍòÔª³ÉΪ¼ÒÔ°ÖØ½¨ÊÂÇéµÄÖØÒªÖúÍÆÆ÷¡£×÷Ϊ¹ã¶«Ê¡¾ÞÔÖ°ü¹ÜÊԵ㶼»áÖ®Ò»£¬ÉعزÆÎñ¡¢ÆøÏó¡¢½ðÈڵȲ¿·Ö½¨Á¢ÒÔÇ¿½µÓê×÷ΪÔÖº¦Òò×Ó¡¢ÒÔÖ¸Êý°ü¹Ü×÷Ϊ°ü¹ÜģʽµÄ¾ÞÔÖ°ü¹ÜÖÆ¶È¡£Í¨¹ý½¨É豩Óê¾ÞÔÖ°ü¹ÜÖ¸ÊýÄ£ÐÍÔËËãÆ½Ì¨ÏîÄ¿£¬ÆøÏóµÈÓйز¿·ÖʵÏÖÁËÓêÁ¿Êµ¿ö¶ÁÈ¡»¬¶¯ÅÌËã¡¢Ö¸±êÕ¼È¨ÖØÏµÊý¡¢ÊÜÔÖÒò×Ó¡¢³ÉÔÖÖ¸Êý¼°Å⸶½ð¶îµÄ×Ô¶¯»¯ÔËËãºÍºǫָ́±êÐÞÕý£¬²¢Í¬Ê±Íê³É165¸ö×Ô¶¯ÆøÏóÕ¾ÓêÁ¿ÈýÌ컬¶¯×Ô¶¯ÔËËãºÍÖÂÔÖ±©Óêʼþ×Ô¶¯Åжϣ¬Îª¿ÆÑ§¸ßЧµÄΣº¦ÆÀ¹ÀºÍʵʱÓÐЧµÄÔÖºó²é¿±ÀíÅâÌṩÁ˰ü¹ÜÌõ¼þ¡£“ÁúÖÛË®”½áÊøºó£¬ÆøÏóÖ÷¹Ü²¿·ÖµÚһʱ¼ä³ö¾ßÖ¸ÊýÅÌË㱨¸æ£¬¼ÓËÙÁ˲鿱¶¨Ëð£¬ÍƽøÁËÅâ¿îÊÂÒ˵ȡ£Õë¶Ô“ÁúÖÛË®”Ôì³ÉµÄËðʧ£¬¹ã¶«È«Ê¡È¥Äê¹²ÓÐÖ麣¡¢Ã¯Ãû¡¢Ã·ÖÝ¡¢ÉÇβµÈ16¸öµØÊд¥·¢¾ÞÔÖ°ü¹ÜãÐÖµ£¬Å⸶½ð¶îÁè¼Ý1ÒÚÔª¡£×÷ΪӦ¶Ô×ÔÈ»ÔÖº¦µÄÖØÒªÎ£º¦ÊèÉ¢ÊֶΣ¬ÒÑÍùÊ®Äê¼ä£¬Õë¶ÔÇ¿½µË®¡¢Ì¨·çÉè¼ÆµÄ¾ÞÔÖ°ü¹ÜÒ²Éú³¤Ñ¸ËÙ¡£
ÖØÇìÊнü¼¸ÄêµÄ°ü¹ÜÀíÅâʵ¼ù£¬Ò²Ö¤ÊµÁËÆøÏóΣº¦ÆÊÎöÔÚÔðÈÎÈ϶¨·½ÃæµÄÖØÒª×÷Óá£ÖØÇìÆøÏóÔÖº¦ÀíÅâÖ÷Òª¼¯ÖÐÔÚ½µÓê¡¢´ó·ç¡¢±ù±¢ºÍÀ×»÷Õ⼸·½Ã棬µ±Óû§Òò¼«¶ËÌìÆøÓ°Ï챬·¢Ëðʧ½øÐÐË÷Åâʱ£¬Í¨³£°ü¹Ü¹«Ë¾ÐèÒª¿Í»§Ìá½»ÓÉÆøÏóϵͳ¿ª¾ßµÄÆøÏóʵ¿öÖ¤Ã÷£¬ÒÔ֤ʵÔÚËðʧ±¬·¢Ê±È·Êµ·ºÆðÁ˼«¶ËÌìÆø£¬ÇÒÒѵִïÁËÆøÏóÀíÅâ±ê×¼¡£
Ó¦¶ÔÆøºò±ä¸ïΣº¦£¬É“ÆøÏó+°ü¹Ü”ÏàÖú£¬ÒÑÔÚÎÒ¹úÉϺ£µÈһЩ¶¼»áÈ¡µÃÁ˺ܺõÄ̽Ë÷ʵ¼ù£¬²¢»ñµÃÁËÕþ¸®ºÍÊг¡µÄÈϿɡ£Åãͬ¡¶ÆøÏó¸ßÖÊÁ¿Éú³¤¸ÙÒª£¨2022—2035Ä꣩¡·Ìá³öʵʩ“ÆøÏó+”¸³ÄÜÐж¯£¬¿ÉÒÔÔ¤¼ûµÄÊÇ£¬“»ý¼«Éú³¤½ðÈÚ¡¢°ü¹ÜºÍÆøÏóЧÀÍ”½«×÷ÎªÆøÏ󲿷ֺͰü¹Ü²¿·ÖÏÂÒ»²½ÉÏàÖúµÄÖ§µã£¬²¢ÄÜ»À·¢³ö¸ü´ó¶¯ÄÜ¡£
ÔÚÕâÌõ½ðÈÚÂÌÉ«Éú³¤µÄ·ÉÏ£¬°ü¹ÜÓëÆøÏóµÄ¹ÊÊÂÁíÓÐÐí¶à£¬ÆÚ´ýÎÒÃÇÅäºÏ̽Ë÷¡£
²Î¿¼£º
ÖйúÆøÏó¾ÖÐû¿ÆÖÐÐÄ£¨ÖйúÆøÏó±¨É磩 2022Äê
21ÊÀ¼Í¾¼Ã±¨µÀ 2022Äê
ÖйúÆøÏó±¨Éç 2021Äê
±±¾©´óѧÖÐÎĽ¹µãÆÚ¿¯Ä¿Â¼£¨±±´ó½¹µã£©-ÂÛ×¨ÒµÆøÏóЧÀÍÔÚ°ü¹ÜΣº¦ÖÎÀíÖеÄÔËÓà ºÎÁÁÁÁ 2010Äê